Tone Stack / Tone Control



Big Muff Tone Control Circuit



'Fake' Variable Capacitors



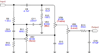
Marshall Gov'nor Tone Stack



Mid Scoop Tone Control



2x Pot Tone Control



PLEASE NOTE: These are passive tone controls - Passive components in a tone stack configuration will reduce the output of the device you attach it to—whether it an effect pedal or an amplifier.

2 comments:

  1. Please, do you know which software was used to draw the first and last schemas? Seems to be quite pretty ;) Thx in advance...

    ReplyDelete
    Replies
    1. Sorry mate, i'm not sure what was used to draw these I believe they were from the old beavisaudio.com site -- which I don't know if it exists anymore?

      Delete